李想认错了,发内部信反思:欲望超越了价值,变成了自己讨厌的人
就在刚刚,理想汽车创始人李想发内部信反思公司战略与执行。
车东西3月21日消息,理想汽车创始人李想发布内部信反思公司战略与执行。在内部信中,李想深度反思了公司的近期表现,并对未来的发展策略提出了明确的规划。
李想坦承,理想汽车在高速增长的过程中,对市场节奏的把握出现了误判,特别是在理想MEGA的推进上将商业验证期误以为是高速发展期,这导致销售团队分散了精力,影响了对主力车型理想L8的服务与销售。
同时,李想表示将调整节奏,回归从0到1的经营策略,专注核心用户群体和高端纯电市场。
▲李想内部信原文
李想还提出,理想汽车需要降低对销量的过分关注,回归健康增长的道路,重点关注用户价值和经营效率。他提醒团队要避免让欲望超越价值,并恪守三大行为准则:用户价值优先、通过共创达成共识、实事求是并知错就改。
理想MEGA上市20天,理想汽车经历多次舆论热潮,车东西团队对这一事件进行了完整的关注报道,可点击下列文章回顾:
理想周销再被问界反超!MEGA首周交付破千,市值已缩水近千亿
市值大跌730亿,李想微博停更一周,理想汽车怎么了?
问界月销再度超越理想,小鹏哪吒销量腰斩!2月新能源销量出炉
56万元!最贵的理想汽车开卖,网友:何小鹏可以睡个好觉了
理想汽车狂飙!市值超小米,一天涨出一个小鹏,车圈洗牌提速
01.李想发内部信反思理想汽车 决心脚踏实地解决问题
在内部信中,李想提到了公司在战略与执行上存在重大问题,影响了公司的发展。
为解决这一问题,李想表示将调整节奏,回归从0到1的经营策略,专注核心用户群体和高端纯电市场。
理想汽车将放弃全面开花的销售策略,而是集中资源在头部城市的大型零售中心进行产品体验和试驾,并加快建设超充站。李想强调,只有在完成了从0到1的阶段后,理想MEGA才会向更多城市和更大的用户群体进行推广。
李想还提出,理想汽车需要降低对销量的过分关注,回归健康增长的道路,重点关注用户价值和经营效率。
▲李想
李想说:“我们从上至下过于关注销量和竞争,让欲望超越了价值,让我们原本最擅长的用户价值和经营效率显著下降。对于欲望的追求,让我们变成了自己讨厌的人。”
他提醒团队要避免让欲望超越价值,并恪守三大行为准则:用户价值优先、通过共创达成共识、实事求是并知错就改。
李想表示,理想汽车将坚持这些原则,聚焦用户价值和经营效率,通过耐心控制节奏和脚踏实地解决问题,为用户提供长期健康的服务。
实事求是源自辩证唯物主义和历史唯物主义,强调在任何情况下都应以客观事实和实际情况为依据,科学分析问题,正确处理问题。
李想提出这一问题的确是注意到了尊重客观规律的意义,从本次的事件来看,理想MEGA和高压纯电没有经历完整的客观论述,从而产生了对纯电战略节奏的误判,最终导致了MEGA上市后的一系列混乱。
相信李想在认识到这样一个问题后,在未来,理想汽车还能继续坚持创新,调整战略,以实现可持续发展和市场领导地位。
02.李想内部信原文
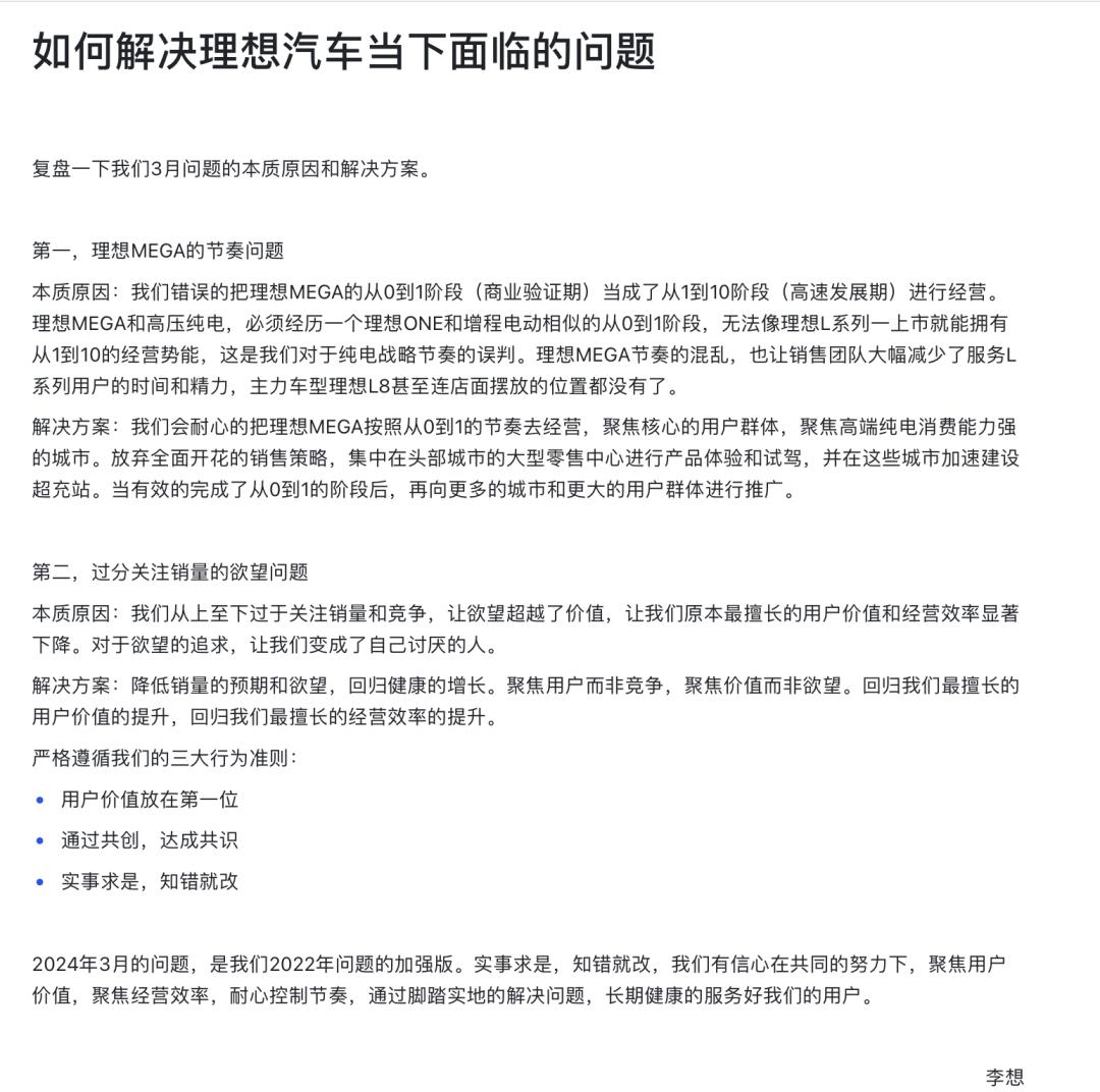
李想致员工信:如何解决理想汽车当下面临的问题
复盘一下我们3月问题的本质原因和解决方案。
第一,理想MEGA的节奏问题
本质原因:我们错误的把理想MEGA的从0到1阶段(商业验证期)当成了从1到10阶段(高速发展期)进行经营。理想MEGA和高压纯电,必须经历一个理想ONE和增程电动相似的从0到1阶段,无法像理想L系列一上市就能拥有从1到10的经营势能,这是我们对于纯电战略节奏的误判。理想MEGA节奏的混乱,也让销售团队大幅减少了服务L系列用户的时间和精力,主力车型理想L8甚至连店面摆放的位置都没有了。
解决方案:我们会耐心的把理想MEGA按照从0到1的节奏去经营,聚焦核心的用户群体,聚焦高端纯电消费能力强的城市。放弃全面开花的销售策略,集中在头部城市的大型零售中心进行产品体验和试驾,并在这些城市加速建设超充站。当有效的完成了从0到1的阶段后,再向更多的城市和更大的用户群体进行推广。
第二,过分关注销量的欲望问题
本质原因:我们从上至下过于关注销量和竞争,让欲望超越了价值,让我们原本最擅长的用户价值和经营效率显著下降。对于欲望的追求,让我们变成了自己讨厌的人。
解决方案:降低销量的预期和欲望,回归健康的增长。聚焦用户而非竞争,聚焦价值而非欲望。回归我们最擅长的用户价值的提升,回归我们最擅长的经营效率的提升。
严格遵循我们的三大行为准则:
- 用户价值放在第一位
- 通过共创,达成共识
- 实事求是,知错就改
2024年3月的问题,是我们2022年问题的加强版。实事求是,知错就改,我们有信心在共同的努力下,聚焦用户价值,聚焦经营效率,耐心控制节奏,通过脚踏实地的解决问题,长期健康的服务好我们的用户。
李想
2024年3月21日
03.结语:李想反思理想,业务回归理性
作为新造车企业的代表之一,理想汽车走到今天也面临过此次麻烦,内部信中也提到2022年事件,当时理想汽车正处在从第一款车ONE切换到L系列的关键节点,但由于宣发节奏和优惠政策比较混乱,但是品牌收到了不小的影响。
之后,理想汽车快速反思,凭借L系列再次实现了销量的攀升。
此次李想进行反思,可以说一方面是对公司新能源战略的一次批评,也是对于李想对语理想汽车在未来发展的一次深入思考。
本文来自微信公众号“车东西”(ID:chedongxi),作者:Janson,36氪经授权发布。















