36氪研究院 | 2023年中国蓝领零工行业研究报告
近年来,以家居、建筑、货运等为代表的蓝领零工服务市场日渐兴旺,零工经济的蓬勃发展为蓝领行业注入了发展新动能。
什么是蓝领及蓝领零工?
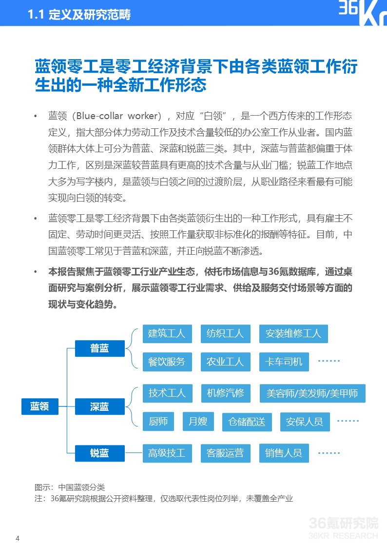
蓝领(Blue-collar worker)对应“白领”,是一个西方传来的工作形态定义,指大部分体力劳动工作及技术含量较低的办公室工作从业者。国内蓝领群体大体上可分为普蓝、深蓝和锐蓝三类。其中,深蓝与普蓝都偏重于体力工作,区别是深蓝较普蓝具有更高的技术含量与从业门槛;锐蓝工作地点大多为写字楼内,是蓝领与白领之间的过渡阶层,从职业路径来看最有可能实现向白领的转变。
蓝领零工是零工经济背景下由各类蓝领衍生出的一种工作形式,具有雇主不固定、劳动时间更灵活、按照工作量获取非标准化的报酬等特征。
图示:中国蓝领职业分类
蓝领零工行业目前处于怎样的发展阶段?
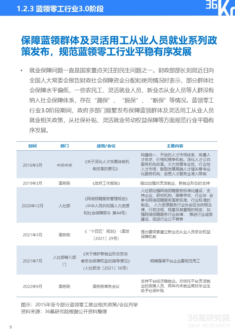
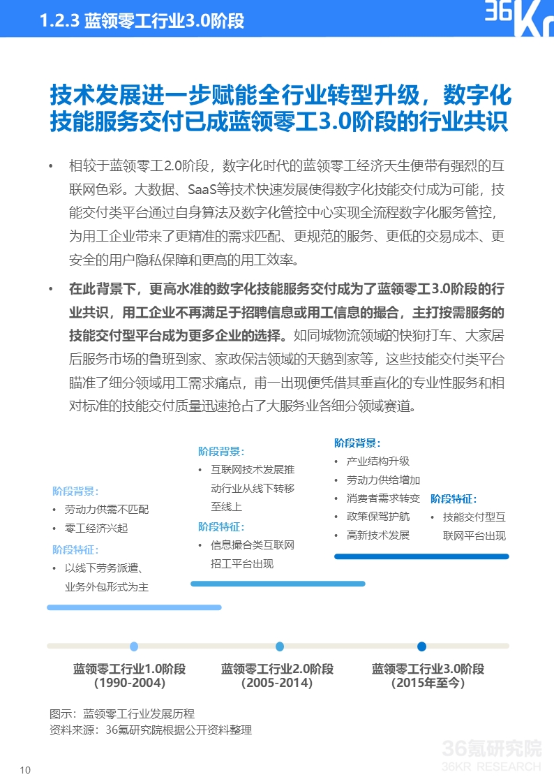
2015年至今为中国蓝领零工行业3.0阶段。与1.0和2.0阶段相比,3.0阶段伴随着中国产业结构加速优化。在产业转型升级和居民消费品质升级等背景下,我国服务业发展迎来新机遇,在经济发展中的主导性进一步凸显。根据国家信息中心预测,截至“十四五”期末,第三产业比重将升至58.0%左右。第三产业规模和体量的不断上升驱动服务领域的持续深化与改革,催生更多场景下的蓝领服务需求。
蓝领零工行业3.0阶段,更高水准的数字化技能服务交付成为行业共识,用工企业不再满足于招聘信息或用工信息的撮合,主打按需服务的技能交付型平台成为更多企业的选择。如同城物流领域的快狗打车、大家居后服务市场的鲁班到家、家政保洁领域的天鹅到家等。这些技能交付类平台甫一出现便凭借其垂直化的专业性服务和相对标准的技能交付质量在大服务业各细分领域赛道占据了一席之地。
图示:蓝领零工行业发展历程
03.蓝领零工行业将有怎样的发展趋势?
未来,蓝领零工行业将更加重视行业服务的标准化和高质量化发展,技能交付类平台将成为蓝领零工行业主流商业模式。此外,在蓝领零工行业“从单一赛道向整体服务市场融合”趋势下,具备多场景交付能力的互联网平台或将在蓝领零工行业下一阶段的发展中占据优势地位。
本报告的重点研究问题如下:
• 什么是蓝领及蓝领零工?
• 蓝领零工行业有怎样的发展背景?面临哪些宏观经济和市场需求变化?
• 蓝领零工行业目前处于怎样的发展阶段?发展过程中有哪些驱动力?
• 目前蓝领零工行业内市场玩家分为哪几类?各类代表企业有哪些?
• 蓝领零工行业将有何种发展趋势?
更多精彩内容,请关注“36氪研究院”微信公众号。如想获取《2023年中国蓝领零工行业研究报告》,点击下载链接,提取码:e96z,或在36氪研究院微信公众号上回复“蓝领”获取下载链接。















